ky体育(中国)官方网站
关于星云
研发与创新
研发创新
质量管控
智能制造
产品中心
精密仪器
电芯充放电测试
模组充放电测试
PACK充放电测试
保护板/BMS测试
成品/EOL测试
功率半导体测试
通用仪器仪表
辅助测试设备及软件
智能装备
自动化产线
自动测试线
化成分容
充换电
交流桩
一体式直流充电桩
智能柔性充电堆
集中式超级充电系统
光储充检超级充电站
智能检测换电柜
智慧能源
储能变流器
变流升压一体机
电池检测服务
电池检测服务
后服务市场
后服务市场
ky体育(中国)官方网站
公司新闻
行业动态
渠道合作
渠道查询
渠道招募
价格公示
投资者关系
公司公告
投资者教育与保护
投资者联系
联系星云
联系星云
人才招聘
取消
ky体育(中国)官方网站
关于星云
研发与创新
研发创新
质量管控
智能制造
产品中心
精密仪器
智能装备
充换电
智慧能源
电池检测服务
后服务市场
ky体育(中国)官方网站
公司新闻
行业动态
渠道合作
渠道查询
渠道招募
价格公示
投资者关系
公司公告
投资者教育与保护
投资者联系
联系星云
联系星云
人才招聘
快速检索
测试设备
仪器仪表
智能装备
充电桩
储能变流器
充电站
中文
/
EN
股票代码:300648
中文
EN
ky体育(中国)官方网站
>
投资者教育与保护
2020年宪法宣传挂图
2020-12-04
2020年宪法宣传挂图
2020-12-04
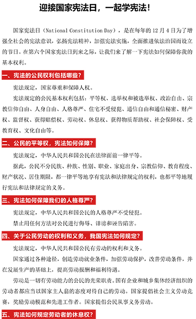
迎接国家宪法日,一起学宪法!
2020-12-04
深交所创业板改革:上市公司信息披露 ABC
2020-10-20
ky体育(中国)官方网站
1
...
5
6
7
8
下一页
尾页
万搏网
|
冠军体育下载
|
MK官方端网站登录入口
|
英超联赛买球(中国)
|
球速官方网站
|
KY开元官网
|
亚投国际平台
|
完美体育电脑版网页
|
球速手机在线
|